投诉&举报
SFC与各个平台保持全年无休的联系,我们将全程协助您以最快速度,优先入驻到全球各大电商平台,同时享受SFC会员专属优惠政策。
投诉&举报
三态速递自建物流渠道100+,仓库面积71,649.88㎡,库存准确率99.9%,产品妥投率99.5%。
投诉&举报
2021年7月1日起,欧洲电子增值税法规就要正式生效了,生效时间以卖家下单时间为准。对于从事欧洲市场以及打算进入欧洲市场的卖家来说,及时了解最新规则动态遵守法规条例是重中之重。下面三态速递便整理了欧洲各大电商平台的应对政策,帮助卖家提前进入状况,做好应对措施。

对于公司注册地在中国的卖家:
(1).使用亚马逊物流服务(FBA)/第三方海外仓的卖家(欧盟境内库存发货给欧盟买家):配送至欧盟的B2C订单亚马逊将代扣代缴VAT;
(2).自配送(MFN)卖家(欧盟境外库存直接发货给欧盟买家):
①.配送至欧盟的B2C订单,货件价值≤€150的商品将被亚马逊代扣代缴,且此类货件需要提供IOSS相关信息;
②.配送至法国的订单(其他欧盟国家不受影响),货件价值>€150的商品将被限制销售。
注意:如果使用欧盟境内库存(FBA/海外仓)配送至法国则不会被限制销售。

eBay 卖家的税务责任:
(1).eBay对不超过150欧元的进口商品收取增值税后,将向卖家提供eBay的IOSS编码作为进口信息的一部分。卖家只能在与eBay的交易中使用此编码,如果eBay官方知道卖家滥用eBay IOSS编码,将对卖家采取必要的行动。
(2).卖家在提供给物流公司的出口预通知文件中应包括eBay的IOSS编码。如果未提供正确的eBay IOSS编码,则买家可能会要再次支付增值税。
(3).eBay没有义务收取增值税的情况如下,例如:买家注册了增值税号,卖家可能需要收取增值税。在这些情况下,eBay将向您提供买家详情,以便可以正确收取增值税。
(4).您负责准确地发布物品和物品详情,并确保物品所在地正确。您需要确保您的帐户详情准确且为最新信息,包括姓名、注册地址、法律实体名称、增值税编号和发货地址。

对于公司注册地在中国的卖家:
(1).使用Wish物流服务/第三方海外仓的卖家(欧盟境内库存发货给欧盟买家):配送至欧盟的B2C订单Wish将代扣代缴VAT;
(2).自配送(MFN)卖家(欧盟境外库存直接发货给欧盟买家):
①.配送至欧盟的B2C订单,货件价值≤€150的商品将被Wish代扣代缴,且此类货件需要提供IOSS相关信息;
②.配送至欧盟的B2C订单,货件价值>€150的商品,2021年6月底前通知。

对于公司注册地在中国的卖家:
(1).使用AE物流服务/第三方海外仓的卖家(欧盟境内库存发货给欧盟买家)
:配送至欧盟的B2C订单AE将代扣代缴VAT;
(2).自配送(MFN)卖家(欧盟境外库存直接发货给欧盟买家):
①.配送至欧盟的B2C订单,货件价值≤€150的商品将被AE代扣代缴,且此类货件需要提供IOSS相关信息;
②.配送至欧盟的B2C订单,货件价值>€150的商品,商家或买家自行缴纳。

为了配合税改新规,Kaufland.de启动了新模式——“平台虚拟卖家”(“Deem Supplier”Model,简称DSM),指的是平台先从卖家那里购买产品然后将产品卖给终端顾客。什么情况下Kaufland.de平台将被视为“虚拟卖家”,承担增值税代扣代缴义务:
(1).货件价值不超过150欧元且从欧盟境外仓库直接配送至欧盟顾客的订单;
(2).非欧盟实体卖家,从欧盟境内仓库配送至欧盟顾客的订单。

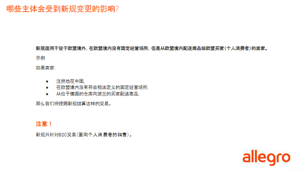
Allegro平台针对7月1日生效的欧盟税改政策,面向B2C商品销售卖家,在一定情况下,Allegro将有义务为税务机关代扣代缴增值税,通过对平台销售的商品扣取增值税,并代卖家缴给波兰税务局。
什么情况下Allegro平台会对B2C卖家收取增值税:
(1).来自欧盟以外;
(2).从欧盟境内配送包裹;
(3).在欧盟境内没有固定经营场所;
Allegro平台会将B2C销售的信息进行归档,并应要求将信息上报给税局。

Fnac代扣代缴基本原则如下:
(1).使用Fnac物流服务/第三方海外仓的卖家(欧盟境内库存发货给欧盟买家):配送至欧盟的B2C订单Fnac将代扣代缴VAT;
(2).自配送(MFN)卖家(欧盟境外库存直接发货给欧盟买家):
①.配送至欧盟的B2C订单,货件价值≤€150的商品将被Fnac代扣代缴,且此类货件需要提供IOSS相关信息;
②.配送至欧盟(非法国)的B2C订单,货件价值>€150的商品,商家自行缴纳;配送至法国的B2C订单,货件价值>€150的商品,Fnac代扣代缴。

自2021年7月1日起,Cdiscount将针对以下3种情况,对卖家的销售收取增值税,详情请参考上方表格。
情况1:从欧盟境外发货,向欧盟客户(包括法国)销售产品, 产品价格低于150€.
情况2:从欧盟境外发货,向法国客户销售产品,产品价格高于150€.
情况3:卖家是欧盟境外成立的公司,且从欧盟境内发货(FBC海外仓/第三方海外仓).
在这些情况下,增值税都将由Cdiscount直接支付给相关部门。因此,此费用将直接在您的销售额中进行扣除。

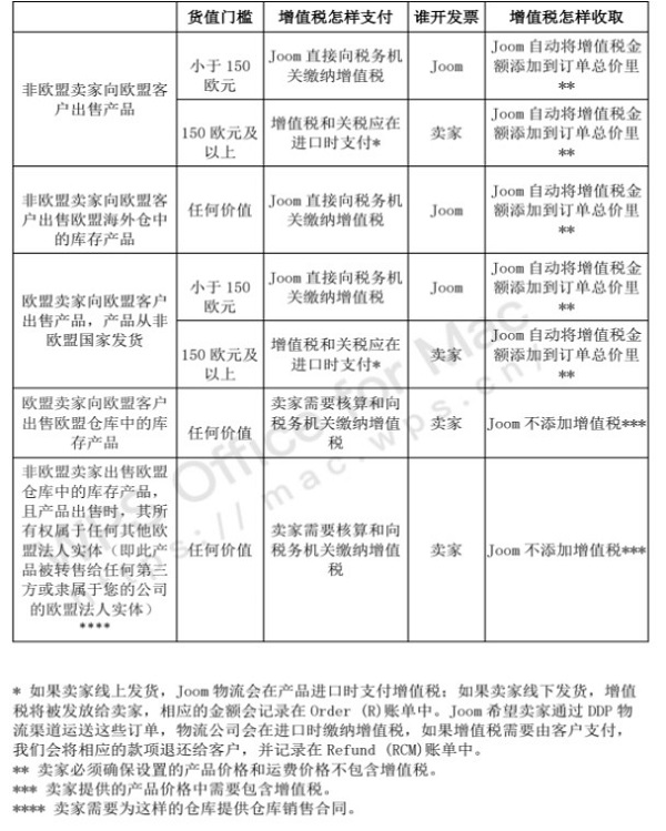
欧盟新增值税规则出台后,电商平台增加了如下新义务:
(1).Joom将负责增值税的核算,并直接向欧盟税务机关缴纳。
(2).为了履行记录的义务,Joom会保存某些关于卖家及其在平台上的销售信息(从出售之日起)长达10年。您必须确保平台上所有关于您以及您的销售的信息都是正确有效的。
(3).Joom会为平台负责核算的销售额向客户开具发票,以支付增值税。您需要确保,您不为这类销售开具发票。
(4).如果您为Joom订单发了货,但并未使用Joom物流服务,且Joom负责核算和收取该订单的欧盟增值税(如上表所示),您需要确保在交付之前联系了Joom,以便从Joom获得遵守新的欧盟增
值税法规所需的信息。
(5).Joom会要求您提供有关您在欧盟海外仓的更多信息。您要确保提供的存放在欧盟仓库中货物所有权的信息或任何其他要求的信息的正确性和有效性。

当通过平台销售产品时,则必须使用平台的IOSS增值税号,但如果是自有网络销售时,则使用自有的IOSS增值税号。若我公司注册地址在欧盟境外,我通过自己的网点(非OMP平台向客户销售商品,那我需要注册IOSS还是VAT呢?
若您销售的商品货件价值大于150欧元,建议您注册目的国的VAT,方便您进行申报。若您销售的商品属于低货值商品,可以联系跨税云帮您在欧盟任意成员国注册IOSS,方便申报欧盟所有成员国的低货值货物;IOSS是按月进行申报,在申报月的次月月底前,税代会提交对应IOSS增值税申请表,帮您申报欧盟内所有低价值商品在IOSS的销售情况。
例如,7月份的销售,IOSS增值税申报表会在8月31日前进行提交。而在申报月份的下月月底,需要向成员国支付IOSS增值税申报表中的增值税总额。即若7月份销售,需要在8月31日之前进行缴税付款。

OSS(一站式商店)是早期MOSS的延伸,其早期只用于电信、广播和电子供应(TBE)服务行业,后由于MOSS的成功,就将其系统扩展到其他B2C服务,欧盟内的商品跨国销售,从而才有了OSS。
IOSS的产生主要因为此次税改取消了低货值豁免政策,所有进口到欧盟的货物均需要缴纳进口VAT,为了方便快速进行清关,特别制定了从第三方国家(地区)进口的内在价值不超过150欧的新入关模式(内在价值不超过150欧元的托运商品入关可免进口增值税,只在销售环节缴纳销售增值税),也就是IOSS进口一站式商店。
作为线上企业卖家,无论您的注册地址是在欧盟境内还是非欧盟国家,如果您从欧盟境外的第三方国家(地区)进口货物到欧盟境内买家手中且货物内在价值(不包含运输和保险费用)不超过150欧,则可以注册IOSS税号。
若您的注册主体是欧盟公司且是从欧盟境内直接采购货物并销售给欧盟境内的买家手中,若不想考虑远程销售额度的限制,则可以注册OSS税号,简化及合规申报各欧盟成员国的税金。
总得来说,以后欧洲站税务正在健全和完善,虽然VAT的成本放在这里,但欧洲站依然有着市场大消费高的优势。加上亚马逊欧洲站平台的巨大流量,都是吸引卖家进入欧洲站的优势。
当然了,以上只是平台现在对于税改的一些应对政策,后续可能会有调整。编者也将会持续跟进各大平台的动态,及时为大家更新讲解出来。
标签 :
欧洲跨境电商
咨询销售
Copyright© 2025, 版权所有 深圳三态现代物流有限公司 ICP/IP证:
粤ICP备15050246号
粤公网安备 44030502007091号
网站地图|XML地图
Copyright © 2025 , SFC Service Ltd.All Rights Reserved.